新公司法下,董事会授权的收放之道
新公司法下,董事会授权的收放之道
——红线怎么设?权限怎么收?
当前,随着现代企业制度建设的持续深化与公司治理法治化水平的全面提升,董事会向经理层授权经营,已成为完善公司治理结构、激发经营主体活力、提升市场化决策效率的核心举措,同时也是国企改革深化提升行动、上市公司治理规范化建设的核心合规要求。
2024年修订的《中华人民共和国公司法》进一步明确了董事会的法定职权与信义义务,清晰划定了董事会与经理层的权责边界,确立了“授权法定、权责匹配、全程可控”的授权经营核心原则,既要求董事会依法依规向经理层下放经营管理权限,保障经理层履职行权的自主性,也明确了董事会对授权事项的持续监督与风险管控责任,强调授权不转移、不免除董事会的法定受托责任,为企业授权管理体系建设提出了刚性的合规约束。
与此同时,全球宏观经济不确定性持续加剧,资本市场、大宗商品市场、汇率利率市场的波动频率与幅度显著提升,黑天鹅、灰犀牛事件频发,市场极端波动场景已从偶发突发事件,变为企业经营中必须常态化应对的系统性风险。
在此背景下,经理层基于常规授权开展的高风险业务(如对外投融资、金融衍生品交易、大额资产处置、重大担保等)的风险敞口,会在市场剧烈波动中短时间内急剧放大,若无法及时管控,将直接对企业资产安全、持续经营能力造成不可逆的重大冲击,这对董事会授权的动态管控、应急叫停与合规收回能力,提出了极高的现实要求。
从企业治理实践来看,当前多数企业的授权管理体系仍存在显著的短板与治理盲区:
一是部分企业存在“一授了之”的粗放管理问题。授权文件仅明确了行权范围与额度,未建立授权的动态调整、预警叫停与合规收回机制,面对极端市场风险缺乏有效的刚性处置抓手。
二是普遍存在“一收就乱”的合规困境。面对市场剧烈波动,部分企业董事会临时叫停、收回权限的动作缺乏事前制度依据与法定程序支撑,极易被认定为违规干预经理层正常经营,引发内部治理纠纷、监管问责甚至民事诉讼风险。
三是存在“权责错配”的深层治理矛盾。董事会承担着公司经营与风险管控的最终法律责任,却缺乏对已授权高风险事项的合规止损路径,经理层拥有一线决策权限却不承担最终兜底责任,极易引发激进经营、道德风险等问题。
正是基于上述政策合规要求、市场环境变化与企业治理实践中的核心痛点,本文的核心目标就是破解董事会授权经营中“一放就乱、一收就死”的长期治理难题,在保障经理层经营自主权、提升市场化决策效率的同时,为董事会搭建起合法合规、量化可测、闭环可控的风险管控与应急处置体系,既守住不违规干预经营的治理底线,又筑牢极端市场风险的防控红线,最终实现授权活力与风险管控的长期动态平衡。
核心合规前提
——先划清授权与不可逾越的法定边界
明确不可授权的负面清单(绝对红线,无撤销一说)
法律、法规及公司章程明确规定必须由股东会、董事会集体决策的事项,严禁向经理层授权,不存在后续收回的问题,从源头杜绝越权风险。核心包括:
一是公司经营方针、投资计划、年度财务预决算、利润分配与亏损弥补方案的制定权;
二是重大投融资、重大资产处置、重大担保、大额关联交易、股权激励、发行债券等法定“三重一大”事项;
三是经理层自身的聘任、解聘、薪酬考核与追责权;
四是法律、行政法规、上级主管单位及公司章程明确禁止授权的其他事项。
建立“制度+清单”的授权管理体系
董事会需制定《董事会向经理层授权管理办法》,经股东会审议通过后生效,配套发布年度授权清单,实现“一事项一授权、一授权一标准”。所有可撤销红线、触发条件、收回程序、恢复规则,必须全部提前写入制度与清单中,形成具备法律效力的书面约定,杜绝临时、无依据的权限调整。
坚守“授权不免责”核心原则
董事会对经理层的授权,不转移、不免除董事会的法定受托责任。董事会有权且有义务对授权事项的执行情况进行持续监督、动态调整,这是《公司法》赋予董事会的法定职责,而非违规干预经营。
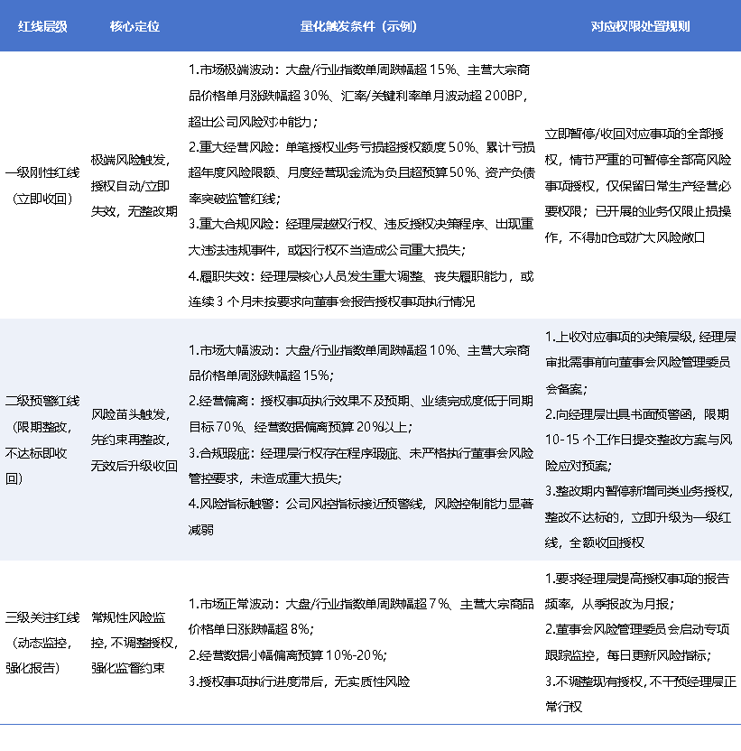
“可撤销红线”的体系化设计
可撤销红线的设计核心是量化可测、分级管控、权责匹配、闭环可溯,分为四大核心维度,覆盖从预警到刚性收回的全流程,同时明确不同红线对应的权限处置规则,避免一刀切。
红线分级与核心触发条件

红线设计的核心落地要点
一是全量化、无歧义。所有触发条件必须以客观数据为唯一标准,禁用“市场不好”“风险较大”等模糊表述,确保红线可触发、可验证、无主观裁量空间,避免后续合规争议。
二是差异化授权与红线匹配。对高风险事项(金融衍生品交易、对外股权投资、重大资产处置、大额融资担保等)从严授权、红线收紧;对日常生产经营类低风险事项(常规采购销售、内部人员管理、生产计划执行等)充分授权,不纳入红线收回范围,从根源上避免干预正常经营。
三是自动撤销与手动撤销相结合。对一级红线中的极端市场波动、重大越权行权等时效性极强的场景,设置自动撤销条款,在授权文件中明确“触发该红线时,对应授权自动暂停/失效,无需董事会额外决议,事后3个工作日内召开董事会追认”,兼顾风险处置效率与合规性。
四是同步设计权限恢复机制。红线条款必须同步明确授权恢复的条件、程序与时限,比如“市场波动回归阈值内、风险化解、经理层整改验收通过后,经董事会审议可恢复对应授权”,避免权限长期收回变相架空经理层,构成违规干预。
市场剧烈波动时,合规收回高风险权限的操作路径
市场剧烈波动场景的核心矛盾是风险处置的时效性与公司治理的合规性的平衡,合规收回的核心逻辑是:所有动作均基于事前约定的制度规则,严格限定在董事会已授权的事项范围内,不触碰经理层法定日常经营职权,全程履行法定决策程序、完整留痕。
第一步:事前规则预埋,
从源头规避“违规干预”风险
合规的核心是“先定规则后执行”,而非临时干预。在市场平稳期,必须完成以下规则预埋,这是后续权限收回合法合规的核心前提。
一是在《授权管理办法》中,明确界定“市场剧烈波动”的分级标准、触发情形,与红线层级一一对应,写入授权清单的前置生效条件;
二是在《公司章程》《董事会议事规则》中,补充应急董事会会议条款,明确“触发一级极端风险红线时,董事会会议可不受常规提前通知时限限制,可通过现场、通讯等即时方式召开,经全体董事过半数同意即可召开并表决”,同时符合《公司法》“董事会决议需经全体董事过半数通过”的法定要求,解决应急处置的程序效率问题;
三是在授权委托书中,明确约定市场剧烈波动时,可收回的权限范围、过渡期间的权责划分、止损操作的边界,避免出现管理真空;
所有制度文件均履行股东会审议程序,完成信息披露(上市公司),并向经理层书面送达,确保规则对各方均具备约束力。
第二步:事中合规操作,
严格把控“不干预经营”的核心边界
当市场剧烈波动触发红线时,严格按照以下流程执行,全程坚守“三个不触碰”:不触碰经理层法定职权、不触碰授权范围外的经营事项、不干预经理层在剩余权限内的正常决策。
一是客观取证,锁定触发事实。由董事会风险管理委员会牵头,联合风控、审计、财务部门,出具《红线触发情况专项报告》,附市场数据、公司经营数据、风控指标等客观依据,明确触发的红线层级、对应授权事项,杜绝主观判断,确保触发事实可验证、可追溯。
二是分级启动权限收回程序:
【一级极端风险场景】先启动自动暂停机制,立即书面通知经理层,暂停对应高风险事项的全部授权,明确“仅可开展止损操作,不得新增同类业务、不得扩大风险敞口”;同步在3个工作日内召开应急董事会会议,对授权暂停/收回事项进行审议表决,形成正式董事会决议,完成程序追认。
【二级/三级风险场景】严格按照制度约定,先出具书面预警函,要求经理层限期提交整改与风险应对方案,召开常规董事会会议审议方案,根据整改效果决定是否收回授权,不得越级、无依据直接收回权限。
二是精准限定权限收回的范围与时限。董事会决议中必须明确、无歧义地约定以下核心内容,杜绝模糊化、扩大化收回:
【收回权限的具体事项范围】仅限事前已授权的高风险事项(如新增对外投资、金融衍生品交易、大额担保、重大资产处置等),绝对不得覆盖经理层法定的日常生产经营管理职权;
【权限收回的起止时限】明确本次收回的有效期,不得无限期收回,原则上不超过3个月,期满根据市场情况与风险化解进度,审议是否延期或恢复授权;
【过渡期间的权责划分】明确收回权限后,对应事项的决策主体、审批流程,以及经理层的执行职责,避免出现管理真空;
【权限恢复的明确条件】同步约定恢复授权的量化标准、申请与审议程序。
三是全程履职留痕,规范信息披露。所有沟通、预警、审议、决策动作,全部形成书面文件,完整留存会议纪要、董事会决议、书面通知、专项报告等资料,确保全程可溯;上市公司需严格按照交易所规则,对授权收回事项履行信息披露义务,及时、准确、完整地披露触发原因、收回权限的范围、期限与后续安排,保证程序公开透明。
第三步:事后闭环管理,
平衡风险管控与经营自主权
权限收回期间,董事会仅对收回的高风险事项履行决策职责,不得对经理层剩余授权范围内的日常经营事项进行逐笔审批、过度干预,不得变相替代经理层开展经营管理工作。建立每日/每周风险监控机制,要求经理层定期报告风险处置进度、市场变化情况,当市场波动平复、风险指标回归正常区间、达到恢复条件时,及时启动授权恢复程序,经董事会审议后恢复对应授权,形成完整闭环。事件结束后,对本次市场波动中的授权执行、风险处置、红线触发情况进行复盘,修订完善授权管理制度与红线条款,优化风险监控体系。
配套兜底机制
对《授权管理办法》、可撤销红线条款、授权收回的董事会决议等文件进行全程合规审核,确保符合法律法规与监管要求,避免条款无效或程序瑕疵。在制度中明确,董事会按照事前约定的规则与程序收回授权,属于履行法定受托职责,相关董事免于承担违规干预经营的责任;经理层越权行权、未按要求执行止损操作造成损失的,明确对应的追责与赔偿机制。
董事会下设的风险管理委员会、审计委员会,对授权事项执行情况、红线指标运行情况进行持续监控,建立实时风险监测系统,实现从“事后处置”向“事前预警、事中管控”的转变。

